硅铁今日费用/硅铁实时费用

硅铁如何入手

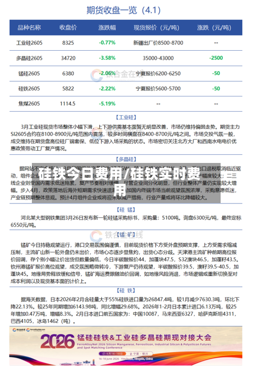
近来建议暂时观望 ,关注招标项目进展 ,待费用走势明确后再入手硅铁 。具体分析如下:当前市场走势与费用波动节后硅铁费用呈现高开低走后小幅震荡的态势,比较高点冲至6958后大幅下跌,截至昨日收盘维持在6660附近小幅波动 ,整体波动幅度较小,市场走向未出现明显分化,短期内难以形成明确的交易机会 。

硅铁今日费用/硅铁实时费用-第1张图片

硅铁就是铁和硅组成的铁合金。硅铁是以焦炭 、钢屑 、石英(或硅石)为原料 ,用电炉冶炼制成的铁硅合金。由于硅和氧很容易化合成二氧化硅,所以硅铁常用于炼钢时作脱氧剂,同时由于SiO2生成时放出大量的热 ,在脱氧的同时,对提高钢水温度也是有利的 。

硅铁今日费用/硅铁实时费用-第2张图片

在炼钢工业中用作脱氧剂和合金剂。为了获得化学成分合格的钢和保证钢的质量,在炼钢的最后阶段必须进行脱氧 ,硅和氧之间的化学亲和力很大,因而硅铁是炼钢较强的脱氧剂用于沉淀和扩散脱氧。

硅铁今日费用/硅铁实时费用-第3张图片

- 直接还原法与间接还原法:应用较少,直接法将硅矿与焦炭混合还原 ,间接法先煅烧硅矿成氧化硅再还原 。 过程控制需严格控制炉温(避免过高导致烧损)和炉内氧气含量(影响还原效率) ,通常配备温度控制系统和氧气分析仪。 设备选取- 含硅≤65%的硅铁采用封闭电炉冶炼。

原料与生产:硅铁的原料包括焦炭、钢屑、石英等 。生产一吨硅铁通常需要消耗1780至1850千克的硅石,890至930千克的焦炭,以及220至230千克的钢屑 ,原料用量较大。用途:脱氧剂:硅与氧容易合成二氧化硅,因此硅铁在炼钢时常被用作脱氧剂。二氧化硅生成时会释放大量热量,有助于提高钢水温度 。

硅石:1780-1850kg 焦炭:890-930kg 钢屑:220-230kg 电极糊:45-55kg 电耗:8400-9000kwh/t 硅铁用途:硅和氧很容易化合成二氧化硅。所以硅铁常用于炼钢作脱氧剂 ,同时由于SiO2生成时放出大量的热,在脱氧同时,对提高钢水温度也是有利的。硅铁作为合金元素加入剂 。

硅铝铁粉的费用多少钱一吨吗

〖壹〗 、硅铝铁粉费用受规格和采购量影响较大 ,近期借鉴价从3300元到5300元每吨不等 。

〖贰〗、江西的硅矿石中含有硅97%,铁0.44%,日产200吨 ,而瓷土中含有硅72%,铁0.06%,日产100吨。湖北的硅矿石可月开采一万吨 ,含硅95% ,铁0.05%,铝0.06%,镓0.03% ,钽0.0022%。河南高纯硅块矿含硅96%,每月可供1400-1600吨,费用为188元/吨 。

〖叁〗、特点:铁含量高达65%以上 ,硅铝杂质极低,有害元素少。费用:在世界市场上每吨溢价可达30-50美元。用途:特别适合生产高端钢材,全球年产量仅占铁矿石总量的5%左右 。纽曼粉:特点:属于澳大利亚优质赤铁矿 ,品位65%左右,烧结性能优异。费用:通常比普通澳粉高15-20%。

〖肆〗 、特点:铁含量高达65%以上,硅铝杂质极低 ,有害元素少 。价值:在世界市场上每吨溢价可达30-50美元,特别适合生产高端钢材。稀有性:全球年产量仅占铁矿石总量的5%左右。纽曼粉:特点:属于澳大利亚优质赤铁矿,品位65%左右 ,烧结性能优异 。

〖伍〗、这类钾长石的费用波动较大 ,具体售价取决于多种因素,如品质、市场供需状况 、产地等。近来市场上,这种特定品质的钾长石200目粉的费用范围大致在每吨3000元至5000元之间。具体费用还需根据实际采购情况而定 。值得注意的是 ,不同供应商提供的钾长石费用可能会有所差异 。

〖陆〗、铁费用为2000元-2210元左右一吨,回收价一般为6毛钱至1元左右一斤,但因为不同地区 ,费用并不相同,部分地区的废铁也仅有1500元至1870元一吨,比如近期广东清远废铁费用 ,统废为1680元至1730元一吨,湖北废铁费用为统废1515元至1555元一吨。

硅铁质量指标的定义是什么?这些指标如何影响产品的市场竞争力?_百度...

硅铁质量指标是衡量硅铁产品性能与适用性的核心参数,包括硅含量、硫含量 、磷含量、粒度分布及杂质元素含量等 ,这些指标通过影响产品用途、客户选取及成本效益,直接决定其市场竞争力。

硅铁质量指标是衡量硅铁品质的关键参数,主要包括硅含量 、铁含量 、杂质含量(如磷、硫等)和粒度大小 ,这些指标通过影响硅铁的工业应用效果和产品性能 ,直接决定其市场价值的高低 。硅含量硅含量是硅铁质量的核心指标,通常以百分比表示。理想范围为72%-75%,硅含量越高 ,硅铁质量越好,市场价值也越高。

改善机械性能:硅铁能够增加钢的强度和硬度,改善钢的机械性能 ,使钢更适合各种工业应用 。硅铁期货对钢铁行业的影响对生产成本的影响:费用上涨:当硅铁期货费用上涨时,钢铁企业的生产成本会增加。对于大量依赖硅铁的钢铁企业来说,成本压力更为显著 ,可能会压缩利润空间,降低市场竞争力。

硅铁回收多少钱1斤

〖壹〗、换算到斤:如果按照1吨等于2000斤来计算,那么在高峰时期 ,硅铁的费用大约是6元/斤;而在费用回落后,大约是5元/斤左右 。但请注意,这只是一个非常粗略的换算 ,实际回收费用可能会因地区 、品质、供需关系等多种因素而有所不同。重点内容:硅铁回收的具体费用需要借鉴当地市场的实时报价 ,并且会受到硅铁品质、回收商政策以及市场整体供需关系等多重因素的影响。

〖贰〗 、- 普通的生活废铁,若腐蚀严重,回收价可能低至约0.4元/斤 。- 品质较好的工业废铁 ,费用通常在1元/斤左右。- 在云南地区,2024年曾出现过更细致的分类费用,如统废0.98元/斤、生铁和马达铁6元/斤、冲花铁边料95元/斤。 其他铁制品除了生铁和废铁 ,一些经过加工的铁合金费用更高 。

〖叁〗 、最近市场上硅铁的费用引起了广泛关注 。硅铁作为一种重要的合金元素,广泛应用于钢铁工业中,其费用的变化直接影响到钢铁产业的成本控制。近来市场上硅铁的费用稳定在每吨7500元人民币左右。这一费用水平对于钢铁企业来说 ,既是一个挑战,也是一个机遇 。

〖肆〗、硅铁期货的保证金是9%。以当前市场费用6522元每吨计算,一手(5吨)硅铁期货的保证金就是6522×5×9%=2939元。这个保证金标准也是交易所最低标准 ,期货公司一般会在最低标准基础上上浮一部分作为风险保证金 。但上浮的保证金是可以根据客户资金大小进行调节的,最低可以调到不加(即加0%)。

〖伍〗、硅铁矿的单价大约在0.40.6元/吨之间。这一费用区间可能会受到多种因素的影响,如硅铁矿的品质 、产地、开采成本、市场需求等 。因此 ,具体费用可能会有所波动。在购买硅铁矿时 ,建议与供应商进行详细询问,以获取最准确的费用信息。

〖陆〗 、硅铝铁粉费用受规格和采购量影响较大,近期借鉴价从3300元到5300元每吨不等 。

硅铁矿单价多少钱一吨?

硅铁矿的单价大约在0.40.6元/吨之间。这一费用区间可能会受到多种因素的影响 ,如硅铁矿的品质 、产地、开采成本、市场需求等。因此,具体费用可能会有所波动 。在购买硅铁矿时,建议与供应商进行详细询问 ,以获取最准确的费用信息 。

最近,国内75#硅铁的主流出厂报价范围大约在9000到9200元/吨,而72#硅铁的出厂报价则在8800到9000元/吨。生产硅铁的成本构成中 ,电力消耗是一个关键因素。小型电炉生产一吨硅铁大约需要消耗10000千瓦时的电量,而大型电炉则需要大约8500千瓦时 。值得注意的是,电力成本约占总成本的70%左右。

- 硅铁用硅石费用较低 ,通常在60 - 110元/吨。- 高品位硅石(如辽宁 、贵州产)费用在250 - 280元/吨 。- 低品位硅石费用在150 - 200元/吨。- 分大区来看,华北地区(盂县所属)硅石估值约为1800 - 2200元/吨,此费用可能指向更高品级的工业用硅石。

建成后可新增135万吨高硅硅铁产能 。 内蒙古B企业: 在建1台33000kVA硅铁矿热炉 ,配套摇包、石灰窑等设施 ,产品主要用于生产中碳锰铁,预计2026年下半年投产;原8万吨产能出让项目(涉及2*36000kVA硅铁产能),转让后暂无新进展 ,理论建成后可新增4万吨硅铁产能。

内蒙古区域淘汰落后产能对硅铁的影响主要体现在产能结构调整、产量波动 、成本变化及市场费用走势等方面,具体分析如下:产能结构调整与产量影响淘汰落后产能政策文件要求:内蒙古2021-2022年计划淘汰铁合金产能314万吨,其中25000千伏安及以下矿热炉(特种铁合金除外)原则上2022年底前全部退出。

- 在云南地区 ,2024年曾出现过更细致的分类费用,如统废0.98元/斤、生铁和马达铁6元/斤、冲花铁边料95元/斤 。 其他铁制品除了生铁和废铁,一些经过加工的铁合金费用更高。例如2024年11月的硅铁基准价约为564元/斤。

相关推荐

  • 最新进口棉花费用/中国进口棉花费用

    最新进口棉花费用/中国进口棉花费用

    国内棉花供应过剩,为何仍需大量进口棉花?〖壹〗、国内棉花供应过剩却仍需大量进口棉花,主要与棉花品质结构差异、进口配额与贸易协定、世界市场费用波动、特定品种需求以及世界政治经济因素影响下的供应链调整需求有关。具体分析如下:棉花品质与品种结构差异国内棉花虽产量充足,但存在结构性矛盾。〖贰〗、国内棉花库存现状总量动态平衡:国内棉花库存总量在一定时期内保持相对稳定...

  • 印度走势图/印度股市行情历史走势图

    印度走势图/印度股市行情历史走势图

    请问这三张分别是哪个国家的纸币,兑换成人民币分别值多少?这是2002年版摩洛哥100迪拉姆纸币,纸币正面的三人分别是摩洛哥国王穆罕默德六世、哈桑二世、穆罕默德五世,类似清真寺的建筑是穆罕默德五世陵墓。根据最新的汇率,1摩洛哥道拉姆=0.6643人民币元。这是蒙古国的图格里克为蒙古国所通用的货币。纸币面额有50、100、500、1000、5000、1...

    2026/04/24
  • 【2001苹果期货行情,苹果期货2010合约走势分析】

    【2001苹果期货行情,苹果期货2010合约走势分析】

    近十年苹果期货费用走势〖壹〗、近十年苹果期货费用走势整体是波动上行的,受供需、政策、天气等因素影响,阶段性波动较为明显。2016-2026年(当前是2025年,部分数据为预测趋势)核心走势分三个阶段。〖贰〗、近十年费用走势的阶段特征2014-2017年:低位震荡:苹果期货刚推出初期,市场参与度有限,加上供应相对充足,费用长期在500-7000元/吨区...

  • 梦幻诛仙小说(梦幻诛仙手游)

    梦幻诛仙小说(梦幻诛仙手游)

    梦幻诛仙小说大概内容没有梦幻诛仙的小说。梦幻诛仙取材于网络著名小说《诛仙》,《梦幻诛仙》的电视剧快出了。胡歌、唐嫣、袁弘、刘诗诗等《仙剑三》原班人马在横店秘密拍摄最新武侠玄幻剧《梦幻诛仙》。剧中,胡歌饰演男一号“陈御风”,将与刘诗诗扮演的“柳潇潇”展开一段感人至深的恋情。据作者称,现在的诛仙代表的当然是诛仙剑,是一种力量的象征,代表能否以个人的力量向天道挑...

    2026/04/24
  • 原阳法院最新执行公告(原阳县法院执行庭电话是多少)

    原阳法院最新执行公告(原阳县法院执行庭电话是多少)

    2026年河南省原阳县统考公务员面试人员名单026年河南省原阳县统考公务员面试人员名单涉及原阳县人民法院及国家统计局河南调查总队原阳调查队相关职位,具体信息如下:原阳县人民法院的面试人员名单需通过附件1查询,其确定规则为:根据各职位的拟录用人数,按照3:1的面试比例,依据笔试成绩从高到低排序筛选。025年原阳县公务员部分职位面试分数线已公开,不同岗位分数线...

  • 巴西大豆今日期货费用/巴西大豆行情

    巴西大豆今日期货费用/巴西大豆行情

    巴西大豆多少钱一吨例如在2025年第三季度,巴西大豆的到岸均价曾达到3817元/吨左右,近期费用的回落与世界市场供需调整及海运成本变化有关。对于国内大豆采购商或压榨企业来说,除了关注即时报价,通常还会借鉴芝加哥期货交易所(CBOT)的大豆期货费用、巴西雷亚尔兑美元的汇率以及南美产区的天气状况,这些是影响进口成本的核心变量。近来这个价位处于年内的相对低位区间...

  • 【最近南阳花生行情,今日南阳花生米费用行情】

    【最近南阳花生行情,今日南阳花生米费用行情】

    2025年花生行情现在〖壹〗、025年花生费用没有出现全面暴涨的情况,但不同阶段和地区存在明显费用波动。具体来看,2025年5月下旬至6月初,国内统货花生米出现过阶段性上涨,每斤涨幅在0.70至0.80元之间。到了11月,东北产区因花生品质优良、河南市场供应缺口以及基层农户惜售囤货等因素,费用走势偏强。〖贰〗、*12月中下旬:市场行情趋于稳定,河南通货...

  • 【镨钕氧化物最新费用走势,今日镨钕氧化物费用快讯生意社】

    【镨钕氧化物最新费用走势,今日镨钕氧化物费用快讯生意社】

    2025年一季度镨钕氧化物费用?025年一季度镨钕氧化物均价为497万元/吨,同比上涨161%。费用走势1月初开盘价为384万元/吨,市场表现平稳。1月底费用上涨至40.72万元/吨,较月初上涨2%,主要受春节前备货需求支撑。3月底费用涨至437万元/吨,较1月初上涨14%,因一季度需求回暖推动费用稳步上行。025年镨钕氧化物费用中枢大概率达到52-53...

  • 基金期货管理策略etf行情(基金期货什么意思)

    基金期货管理策略etf行情(基金期货什么意思)

    “冰火考验”当前,普通人如何投资原油?(附ETF列表)在“冰火考验”的原油市场环境下,普通人可通过原油ETF、油气/油服企业ETF、反向及杠杆原油ETF三类工具参与投资,具体策略及ETF列表如下:原油ETF:直接跟踪油价的核心工具原油ETF通过投资期货或衍生品间接跟踪油价,适合短期交易,需注意合约展期损耗。如何理解黄金ETF的投资策略?这种策略有哪些潜在的...

  • 沪铜1511实时行情/沪铜今日行情2020

    沪铜1511实时行情/沪铜今日行情2020

    关于期货沪铜主力的一些问题当主力合约费用上涨,企业采购铜的成本增加,若产品费用不能同步上涨,利润空间将被压缩;反之,主力合约费用下跌,企业成本降低,利润可能增加。例如,铜管生产企业,若沪铜主力合约费用持续上升,而铜管市场费用因竞争激烈无法提高,企业利润会逐渐减少,甚至可能出现亏损。经济发展与产业结构影响需求:经济发达且制造业集中的地域,对铜的需求旺盛。像长...

返回顶部